2025年度生态环境统计及企业环境信息依法披露工作指导书南宫28官网- 南宫28官方网站- APP下载
2026-01-10南宫28官网,南宫28官方网站,南宫28APP下载年度的生态环境统计及企业环境信息依法披露工作。为确保工作顺利进行,请务必仔细阅读以下内容:
在生态环境统计业务系统中直报的台账数据,作为各项污染物产排量数据的源头,是确保数据质量的关键环节。填报人员需深入学习《中华人民共和国统计法》《中华人民共和国统计法实施条例》《关于防范生态环境统计造假弄虚作假有关责任的规定(试行)》以及《生态环境统计管理办法》等相关法规,熟练掌握《排放源统计调查制度》和《排放源统计技术规定》等规定,确保真实、准确、完整、及时地提供环境统计资料。严禁虚报、瞒报、拒报、迟报,以及伪造、篡改数据。一旦发现上述违规行为,将依法予以处理。各单位提交的环境统计资料必须经过单位负责人审核、签署或盖章,确保数据来源明确,有相应的支撑材料,避免错填或漏填。
●由区县级生态环境部门将调查年度筛选指标污染物年产生量或排放量大于规模值的工业企业纳入重点调查范围,地市级和省级生态环境部门审核补充。
●指标污染物年产生量或排放量可通过环境影响评价、建设项目竣工环境保护验收、排污许可等相关数据推算获得。
●对化学需氧量等常规污染物采用排放量筛选,对重金属污染物、一般工业固体废物和危险废物采用产生量筛选。
●调查年度作为水环境、大气环境重点排污单位或排污许可重点管理的工业企业纳入重点调查范围。
●因生产工艺、治理工艺提升或生产能力下降等原因,导致其低于筛选指标规模值的企业。
3.各地方生态环境部门可根据生态环境管理的实际需求,自行决定并补充重点调查单位。
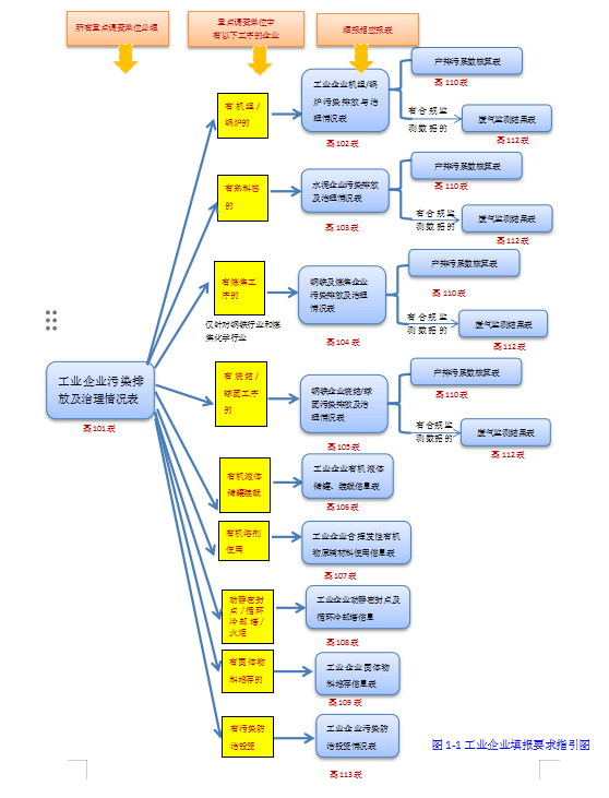
在填报过程中,并非所有被调查的工业企业都需要提交全部报表。企业应根据自身所属行业或实际拥有的生产工序,选择相应的报表进行填报。具体填报指南如下:
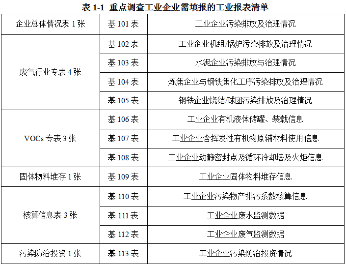
所有参与统计调查的工业企业必须提交工业企业污染物和温室气体排放及治理情况表(基101表)。
对于拥有机组/锅炉的工业企业,应将机组/锅炉相关指标填报在工业企业机组/锅炉污染物和温室气体排放及治理情况表(基102表)。
电力企业的机组/锅炉指标应填报在工业企业机组/锅炉污染物和温室气体排放及治理情况表(基102表)。
拥有熟料生产工序的水泥企业,应将相关指标填报在水泥企业污染排放及治理情况表(基103表)。
对于拥有机组/锅炉的水泥企业,应将机组/锅炉指标填报在工业企业机组/锅炉污染物和温室气体排放及治理情况表(基102表)。
炼焦企业以及拥有炼焦工序的钢铁企业(行业代码为2521和31),应将炼焦炉指标填报在炼焦企业与钢铁焦化工序污染排放及治理情况表(基104表);拥有烧结/球团工序(行业代码为31)的钢铁企业,应将烧结/球团指标填报在钢铁企业烧结/球团污染排放及治理情况表(基105表)。
钢铁与炼焦企业拥有机组/锅炉的,应将机组/锅炉指标填报在工业企业机组/锅炉污染物和温室气体排放及治理情况表(基102表)。
根据排放环节特征,挥发性有机物(VOCs)排放源分为燃烧过程、生产工艺过程、工业防腐涂料使用、挥发性有机液体储存装载、含挥发性有机物原辅材料使用、设备动静密封点、循环水冷却塔、火炬、固体物料堆存等9个源项。
燃烧过程、生产工艺过程、工业防腐涂料使用源项的挥发性有机物相关指标应填报在工业企业污染物和温室气体排放及治理情况表(基101表)以及各重点行业专表(基102、基103、基104、基105表)。其他行业企业若涉及相关排放也需填报。
挥发性有机液体储存装载企业的相关指标应填报在工业企业有机液体储罐、装载信息表(基106表)。其他行业企业若涉及相关排放也需填报。
工业企业含挥发性有机物原辅材料使用情况指标应填报在含挥发性有机物原辅材料使用信息表(基107表)中。其他行业企业若涉及相关排放也需填报。
工业企业设备动静密封点相关指标,应填报在工业企业动静密封点、循环冷却塔及火炬信息表(基108表)中“一、全厂动静密封点情况”。其他行业企业若涉及相关排放也需填报。
工业企业循环水冷却塔情况,应填报在工业企业动静密封点、循环水冷却塔及火炬信息表(基108表)中“二、循环水冷却塔情况”。其他行业企业若涉及相关排放也需填报。
拥有火炬的企业应填报火炬相关指标,填报在工业企业动静密封点、循环水冷却塔及火炬信息表(基108表)中“三、火炬情况”。其他行业企业若涉及相关排放也需填报。
工业固体物料堆存过程中挥发性有机物相关指标应填报在工业企业固体物料堆存信息表(基109表),其中:堆存物料涉及褐煤、石油焦、油泥、污泥其中任一种的工业企业,需要核算挥发性有机物产排量。
拥有煤炭(非褐煤)、褐煤、煤矸石、碎焦炭、石油焦、铁矿石、烧结矿、球团矿、块矿、混合矿石、尾矿、石灰岩、陈年石灰石、石灰石产品、芯球、表土、油泥、污泥18种物料堆场的颗粒物相关指标应填报在工业企业固体物料堆存信息表(基109表)。
在重点调查单位中,若调查年度内有污染防治投资发生,除按上述规定填报外,还需填报工业企业污染治理项目建设情况表(基113表及续表一)。
1.获取培训材料:请与当地生态环境部门联系,以获取生态环境厅环境统计培训材料,并确保深入学习。
2.填报步骤:首先,使用生态环境部门提供的用户名和密码登录全国生态环境统计系统,登录网址为:;其次,检查并完善企业基本信息;接着,按照报表顺序依次填报相关数据;然后,进行污染物排放量核算;之后,在完成数据审核后进行上报;最后,根据生态环境主管部门的审核意见进行必要的修改和完善。
3.时间节点:请务必在2025年1月25日前,在全国生态环境统计业务系统中完成数据直报工作。
4.准备数据支撑材料:在填报过程中,务必记录数据来源,并准备充分的相关支撑材料(参考附表资料清单)。请在2025年1月25日前将电子版材料发送至当地生态环境部门的电子邮箱或QQ。生态环境部门将依据档案材料进行复核。
(1)在生态环境统计业务系统中,各专表必须在首页勾选“是”后才能导入并填报。系统会根据企业所属行业自动匹配需填报的专表。在此基础上,若企业有其他专表需要填报,请在“基101表”中勾选“是”后导入并填报。对于未自动匹配需填报专表的行业,请各单位根据实际情况谨慎选择,切勿轻易勾选“否”,以免遗漏重要信息,导致最终核算的排放量与实际情况不符。
(2)污染物核算环节应以排放口为单位进行。点击“核算”后,系统将自动显示基102表、基103表、基104表、基105表中填报的排放口信息。若存在其他排放口,需手动添加并进行核算。请确保所有排放口均得到核算。对于已取得排污许可证的单位,应对照许可证中的排放口信息逐一核实填报,以避免遗漏排放口和相关污染物。
(3)填报过程中常见的错误包括:数据单位错误、指标填报不完整、核算指标不完整、核算方法选用不规范、监测数据使用不规范、系数选取不规范、活动水平不合理、挥发性有机物产排量不合理、核算过程中计算错误等。请各单位务必认真填报、核算每一项污染物数据,以确保生态环境统计数据与实际排放情况相符。
(2)环境影响评价文件及批复(重点包括主要工艺流程图、水平衡图等)、清洁生产审核报告、竣工环保验收报告;
(3)一般工业固体废物和危险废物台账记录(数据需与物联网系统保持一致)。
依据生态环境部发布的《企业环境信息依法披露管理办法》以及《企业环境信息依法披露格式准则》等规范性文件,企业作为环境信息依法披露的主体,有责任依照法律规定,及时、真实、准确、完整地公开其环境信息。
(3)满足特定条件的上市公司及其合并报表范围内的各级子公司(以下简称上市公司);
(4)满足特定条件的发行企业债券、公司债券、非金融企业债务融资工具的企业(以下简称发债企业);
首先是年度环境信息依法披露报告(以下简称年度报告)。企业在每年3月13日前公布上一年度1月1日至12月31日的环境信息。(2025年公布的企业名单,于2026年3月13日前披露2025年1月1日至12月31日的年度报告)
其次是临时环境信息依法披露报告(以下简称临时报告)。对于2026年公布的企业名单,需披露2026年1月1日至12月31日期间发生的临时环境信息。
企业在每年3月13日前完成上一年度的年度报告披露工作,报告应涵盖以下八项关键信息:
(2)企业环境管理信息,包括生态环境行政许可、环境保护税、环境污染责任保险、环保信用评价等详细信息;
(3)污染物产生、治理与排放信息,详细说明污染防治设施,污染物排放情况,有毒有害物质排放,工业固体废物和危险废物的产生、贮存、流向、利用、处置,以及自行监测的相关信息;
(5)生态环境应急信息,包括突发环境事件、应急预案、重污染天气应急响应等详细信息;
注:实施强制性清洁生产审核的企业,还应披露实施强制性清洁生产审核的原因、实施情况、评估与验收结果;符合规定情形的上市公司和发债企业,还应披露融资形式、金额、投向等信息,以及融资所投项目的应对气候变化、生态环境保护等相关信息。
企业必须在收到相关法律文书后的五个工作日内,通过临时报告的形式,公开以下环境信息:
(3)因违反生态环境法规,其法定代表人、主要负责人、直接负责的主管人员及其他直接责任人员被依法行政拘留的信息;
(4)因违反生态环境法规,企业或其法定代表人、主要负责人、直接负责的主管人员及其他直接责任人员被追究刑事责任的情况;
注:若企业发生突发环境事件,应根据相关法律法规的规定,公开相关信息。另外,企业若需对已公开的环境信息进行变更,并以报告形式披露,必须说明变更的具体事项及理由。
(若之前已拥有账号,请直接登录。若无账号,请点击链接前往湖北省统一身份认证平台进行账号注册。)
进入“依法披露”界面→点击“新增年度报告”→根据平台设定的模块进行填报。
注:年度报告应包括封面及扉页,关键环境信息摘要,承诺声明,企业基本信息,企业环境管理信息,企业污染物产生、治理与排放信息,碳排放信息,生态环境应急信息,生态环境违法信息,以及法律法规规定的其他环境信息。
打开“依法披露”界面→点击“新增临时报告”→根据平台设定的模块进行填报。
1.依据《企业环境信息依法披露管理办法》的规定,若企业未能披露环境信息,或披露的信息不真实、不准确,将由市级以上生态环境主管部门责令改正,并予以通报批评,并可处以一万元以上十万元以下的罚款。
2.若企业存在以下任一行为,同样由市级以上生态环境主管部门责令改正,并通报批评,并可处以不超过五万元的罚款:
生态环境部门将继续不遗余力地为所有生态环境统计调查对象单位提供服务。随州市生态环境局及其各分局均已设立服务热线,以全力协助各单位顺利开展生态环境统计工作相关事宜。我们衷心感谢您对全市生态环境统计工作的支持与配合!
(企业咨询系统后台技术问题可进群咨询技术人员,咨询年度报告和临时报告填报、整改问题可咨询各地生态环境管理人员)


